| BAUTEILE-ÜBERSICHT |

| 1. Sperrschalter |
2. Manueller Schalthebel |
| SPEZIFIKATION |
|
Pos. |
SPEZIFIKATION |
|
Stromversorgung |
12 V |
|
Ausgangssignaltyp |
Kombination aus Ausgangssignalen |
Signalcodetabelle
|
|
P |
P-R |
R |
R-N |
N |
N?D |
D |
|
Signal "1" |
12 V |
12 V |
0 |
0 |
0 |
0 |
0 |
|
Signal "2" |
0 |
12 V |
12 V |
12 V |
0 |
0 |
0 |
|
Signal "3" |
0 |
0 |
0 |
12 V |
12 V |
12 V |
0 |
|
Signal "4" |
0 |
0 |
0 |
0 |
0 |
12 V |
12 V |
| Beschreibung |
| • |
Der Sperrschalter ist oben auf dem Getriebe angebracht und über den Schaltzug mit dem Schalthebel verbunden. |
| • |
Sperrschaltersignale (S1, S2, S3, S4) werden entsprechend der Wählhebelsteuerung an das TCM übertragen. |

| Schaltplan |

| Fehlersuche |

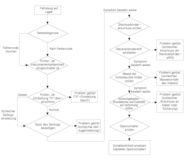
| PRÜFUNG |
Die folgenden Punkte unter Bezugnahme auf das Ablaufdiagramm für die Überprüfung überprüfen. (Siehe Sperrschalter - "Fehlersuche") |
| 1. |
Die Fehlercodes (DTC) mit dem KDS prüfen. |
| 2. |
Prüfen ob die Bereichseinstellung "N" korrekt ist. (Siehe Sperrschalter - "Einbau") |
| 3. |
Das Spiel des Schaltzugs überprüfen. (Siehe Schaltzug - "Einbau") |
| 4. |
Steckverbinder der Lambdasonde prüfen.
|
| 5. |
Massezustand des Heckkombileuchtenkreises prüfen. |
| 6. |
Zustand der Kabelverbindung der Sicherungskasten-Stromklemme und der Sicherungsleuchte prüfen.
|
| 7. |
Das Signal des Sperrschalterkreises prüfen.
Signalcodetabelle
|
| Ausbau |
| 1. |
Wählhebel auf Position "N" stellen. |
| 2. |
Luftfiltereinheit ausbauen. (Siehe Kapitel Motormechanik - "Luftfilter") |
| 3. |
Sperrschalterstecker (A) abklemmen. |
| 4. |
Befestigungsmutter (B) des Schaltzugs lösen.
|
| 5. |
Manuellen Steuerhebel (A) entfernen.
|
| 6. |
Sperrschalter (A) ausbauen.
|
| Einbau |
| 1. |
Sicherstellen, dass sich der Wählhebel in Position "N" befindet. |
| 2. |
Sperrschalter (A) montieren.
|
| 3. |
Manuellen Steuerhebel (A) einbauen.
|
| 4. |
Die Bohrung (B) im manuellen Steuerhebel auf die Bohrung (A) der Position "N" des Sperrschalters ausrichten, dann den Sperrschalter-Führungsstift (09480-A3800) einsetzen.
|
| 5. |
Die Mutter (A) des manuellen Hebels auf das vorgegebene Drehmomente anziehen.
|
| 6. |
Die Befestigungsschrauben (B) des Sperrschalters auf das vorgegebene Drehmoment anziehen.
|
| 7. |
Spezialwerkzeug (09480-A3800) aus der Einstellbohrung entfernen. |
| 8. |
Sperrschalterstecker (A) einstecken.
|
| 9. |
Die Mutter (A) locker anziehen.
|
| 10. |
Zunächst das Spiel durch Drücken des Schaltzugs in Pfeilrichtung beseitigen und dann die Mutter (A) auf das vorgegebene Anzugsdrehmoment anziehen.
|
| 11. |
Luftfiltereinheit ausbauen. (Siehe Kapitel Motormechanik - "Luftfilter") |
Bauteile und bauteile-Übersicht BAUTEILE-ÜBERSICHT 1. Eingangsdrehzahlsensor 1 (Ungerade) 2. Eingangswellen-Drehzahlsensor 2 (Gerade) Technische daten SPEZIFIKATION Pos.
Bauteile und bauteile-Übersicht BAUTEILE-ÜBERSICHT 1. Schalthebelknauf und Schalthebelmanschette 2. Schalthebeleinheit 3.
Reparaturverfahren PRÜFUNG 1. B+ an den Gebläsemotor anklemmen und prüfen, ob sich der Motor ordnungsgemäß dreht. 2. Wenn der Gebläsemotor nicht vorschriftsgemäß läuft, durch einen nachweislich einwandfreien Motor ersetzen und auf ordnungsgemäße Funktion prüfen.
Beschreibung und bedienung Beschreibung Der Klimaanlagenluftfilter befindet in der Gebläseeinheit. Er beseitigt Fremdkörper und Geruch. Dieser Fremdpartikelfilter dient als Geruchsfilter sowie als herkömmlicher Staubfilter, um eine angenehme Atmosphäre im Innenraum zu schaffen.