Kia Stonic (YB): Anzeiger und messuhren / Instrumentenblock

Bauteile und bauteile-Übersicht

BAUTEILE-ÜBERSICHT
[Standardtyp ("3,5")]

[Supervision-Typ ("3,5")]

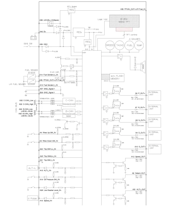
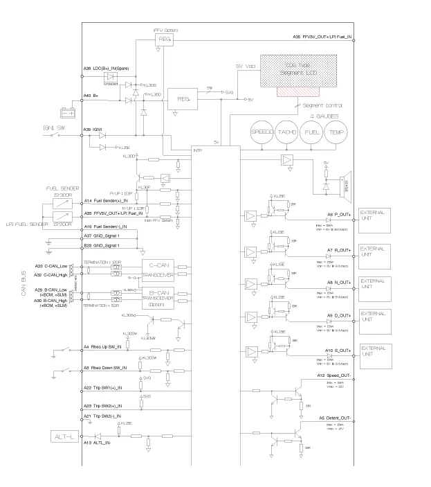
BELEGUNG DER STECKERKLEMMEN

STECKER A


Nr.
Beschreibung
Nr.
Beschreibung
1
Masse
21
Trip-Schalter (-)
2
Beleuchtung (-)
22
Trip-Schalter 1 (+)
3
Rheostatschalter (nach unten)_Eingang
23
Trip-Schalter 2 (+)
4
Rheostatschalter (nach oben)_Eingang
24
Eingangssignal Active ECO-Schalter
5
Raste
25
Drive mode switch_input
6
Automatikgetriebe (Position 'P')
26
MT (Position 'R')
7
Automatikgetriebe (Position 'R')
27
-
8
Automatikgetriebe (Position 'N')
28
Washer level low_Input
9
Automatikgetriebe (Position 'D')
29
Body-CAN (Low)
10
Automatikgetriebe (Position 'S')
30
Body-CAN (High)
11
Wegfahrsperreneingang
31
Alternator_Output
12
Ausgang Fahrzeuggeschwindigkeitssensor
32
Fahrwerk CAN [High]
13
Generatoreingang
33
Fahrwerk CAN [Low]
14
Eingangssignal Tankgeber (-)
34
Outside temp_Input
15
Eingang für Fahrzeuggeschwindigkeit
35
FFV 5V (+)_Output
LPI Fuel_Input
16
Eingangssignal Tankgeber (-)
36
Eingang, Anzeige für beheiztes Lenkrad
17
Water seperator (+)_Input
37
Masse
18
AIR BAG (+)_Input
38
LDC Battery (+)_Input
19
Oil press switch_Input
39
IGN1
20
Eingangssignal Schlussleuchte
40
Batterie (+)

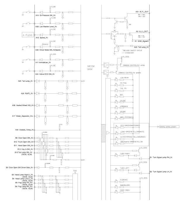
STECKER B


Nr.
Beschreibung
Nr.
Beschreibung
1
Turn signal lamp (Right)_Input
17
Parking brake switch (-)_Input
2
Turn signal lamp (Left)_Input
18
Front delcer switch (-)_Input /
Heated glass switch (-)_Input
3
Headlamp (High) (+)_Input
19
Driver seat belt switch (-)_Input
4
Headlamp (Low) (+)_Input
20
Assist seat belt switch (-)_Input
5
Front fog lamp (+)_Input
21
Assist seat mat switch (-)_Input
6
Rear fog lamp (+)_Input
22
Sunroof open switch (-)_Input
7
Rear fog switch (-)_Input
23
Masse
8
Door open switch (-)_Input
24
Heated washer nozzle (-)_Output
9
Driver side door open switch (-)_Input
25
Rear defogger relay (-)_Output
10
Trunk open switch (-)_Input
26
Front delcer relay (-)_Output /
Heated glass relay (-)_Output
11
Hood open switch (-)_Input
27
Assist seat belt indicator (-)_Output
12
Key in switch (-)_Input
28
Tail lamp relay (-)_Output
13
Tail lamp switch (-)_Input
29
Rear SBR Indicator SYNC(-)_Output
14
Rear defogger switch (-)_Input
30
-
15
Rear SBR buzzer (-)_Input
31
-
16
Brake oil switch (-)_Input
32
-

Schematische darstellungen

Schaltplan
[Allgemeiner Sollwert]

[Allgemeine Überwachung]

Beschreibung und bedienung

Beschreibung

Diagramm des Kommunikationsnetzwerks

ABKÜRZUNG
ERKLÄRUNG
ACU
Airbag-Steuereinheit
AVN
Haupteinheit (Audio / AVN)
B-CAN
Karosserie CAN (Controller Area Network)
BCM
Karosserie-Steuermodul
BCW
Toter-Winkel-Kollisionswarnung
C-CAN
Fahrwerk CAN (Controller Area Network)
KUP
Kombiinstrument-Modul
ESC
Elektronisches Stabilitätsprogramm
os.
Motormanagementsystem
FPCM
Steuermodul Kraftstoffpumpe
LDW
Spurhaltewarnung
M_CAN
Multimedia Controller Area Network
MDPS
Motorbetriebene Servolenkung
MFS
Kombischalter
P_CAN
Antriebsstrang-CAN
PGS
Einparkhilfesystem
SAS
Lenkwinkelsensor
SMK
Smart Key-Einheit
TCU
Getriebe-Steuereinheit
TPMS
Reifendruckwarnsystem
VDC
Dynamische Fahrzeugsteuerung
ABS
Antiblockiersystem

Variantencodierung des Kombiinstruments

Da das Fahrzeug über mehr Optionen (ESC, MDPS usw.) verfügt, bietet das Armaturenbrett zusätzliche Anzeigen für Informationen zu den gewählten Optionen.

Aus diesem Grund müssen wir beim Ersetzen des Armaturenbretts in Erfahrung bringen, über welche Optionen das Fahrzeug verfügt.

Beim Austausch des Armaturenbretts muss dementsprechend eine Programmierung durchgeführt werden, die sich damit befasst, welche Optionen für das jeweilige Fahrzeug benötigt werden.

Dies wird als Variantencodierung bezeichnet.

Reparaturverfahren

Ausbau
  

Handschuhe anziehen, um die Hände zu schützen.

Zum Ausbau Schraubendreher oder Abzieher mit Klebeband umwickeln, damit keine Komponenten beschädigt werden.

1.

Batteriemassekabel abklemmen.

2.

Instrumententafelblende ausbauen.

(Siehe Karosserie - "Kombiinstrumentblende")

3.

Befestigungsschrauben lösen, dann Kombiinstrument (A) ausbauen.

4.

Kombiinstrument-Steckverbinder (A) abziehen, dann Kombiinstrument ausbauen.

Einbau
1.

Nach Anschließen der Kombiinstrument-Steckverbinder das Kombiinstrument einbauen.

2.

Instrumententafelblende einsetzen.

3.

Minuspol (-) der Batterie anschließen.

  

Nach dem Austausch des Kombiinstruments muss eine Variantencodierung durchgeführt werden.

PRÜFUNG
1.

Prüfpunkt (Kontrollleuchte)

  

Für Einzelheiten zu Fehlerbedingungen und Betriebsbedingungen siehe die Betriebsanleitung.

NEIN
Referenzsymbol
BEZEICHNUNG
Farbe
Signaleingang
Signalsteuerung
Prüfpunkt
1

Blinker (links)
GRÜN
CAN
BCM
(Gateway)
1)

Multifunktionsschalter

2)

BCM

3)

CANFehlfunktion

2

Blinker (rechts)
GRÜN
CAN
BCM
(Gateway)
1)

Multifunktionsschalter

2)

BCM

3)

CANFehlfunktion

3

Schlussleuchte
GRÜN
CAN
BCM
(Gateway)
1)

Multifunktionsschalter

2)

BCM

3)

CANFehlfunktion

4

VORN
NEBELSCHEINWERFER
GRÜN
CAN
BCM
(Gateway)
1)

Multifunktionsschalter

2)

BCM

3)

CANFehlfunktion

5

Nebelschlussleuchte
GELB
CAN
BCM
(Gateway)
1)

Multifunktionsschalter

2)

BCM

3)

CANFehlfunktion

6

ABBLENDLICHT
GRÜN
CAN
BCM
(Gateway)
1)

Multifunktionsschalter

2)

BCM

3)

CANFehlfunktion

7

Fernlicht
Blau
CAN
BCM
(Gateway)
1)

Multifunktionsschalter

2)

BCM

3)

CANFehlfunktion

8

Master-Symbol
GELB
CAN
BSD
1)

BSD-System

2)

CANFehlfunktion

TPMS
1)

TPMS-System

2)

CANFehlfunktion

BCM
1)

Außenbeleuchtung

2)

BCM

3)

CANFehlfunktion

Fest verdrahtet
Tankgeber
1)

Störung Tankgeber

2)

Störung Verkabelung

WASCHANLAGE NIEDRIG
1)

Waschflüssigkeitsstandsensor

2)

Störung Verkabelung

DIGITALER EINGANG
Serviceintervallwarnung
9

Batterie laden
Rot
CAN
ECM
1)

Ladesystem

2)

CANFehlfunktion

10

LDRUCK
Rot
Fest verdrahtet
ECM
1)

ECM-System

2)

Fest verdrahtet

3)

CANFehlfunktion

11

Motor prüfen
GELB
CAN
ECM
1)

ECM-System

2)

CANFehlfunktion

12

Wegfahrsperre
GELB
CAN
BCM
(Gateway)
1)

SMK System

2)

BCM

3)

CANFehlfunktion

4)

Fest verdrahtet

13

Feststellbremse
Bremsflüssigkeit
EBD
EPB
Rot
CAN
BCM
(Gateway)
EBD
EPB
ABS
TCS
1)

BCM

2)

ABS-SYSTEM

3)

EPB-System

4)

CANFehlfunktion

5)

Feststellbremsenschalter

6)

Bremsflüssigkeit-Füllstandsensor.

14

ABS
GELB
CAN
ABS
1)

ABS-SYSTEM

2)

CANFehlfunktion

15

ESC
GELB
CAN
TCS
1)

ABS-SYSTEM

2)

CANFehlfunktion

16

ESC OFF
GELB
CAN
TCS
1)

ABS-SYSTEM

2)

CANFehlfunktion

17

Auto-Halten
WEISS
GELB
GRÜN
CAN
TCS
1)

TCS-System

2)

CANFehlfunktion

18

Sicherheitsgurt
Rot
CAN
BCM
(Gateway)
1)

BCM

2)

CANFehlfunktion

19

AIRBAG
Rot
CAN
SRSCM
1)

SRSCM-System

2)

CANFehlfunktion

20

EPS
[MDPS]
Rot
CAN
MDPS
1)

MDPS-Einheit

2)

MDPS-Motor

3)

CANFehlfunktion

21

TPMS
GELB
CAN
TPMS
1)

TPMS-System

2)

TPMS-Sensor

3)

CANFehlfunktion

22

LDW
GRÜN
GELB
WEISS
CAN
LDW
1)

LDW-System

2)

CANFehlfunktion

23

Kraftstoffwarnzeitschaltuhr
GELB
Direkt
(Micom)
Kraftstoffsegment
1)

Störung Tankgeber

2)

Störung Verkabelung

24

Tür öffnen
Rot
CAN
BCM
(Gateway)
1)

BCM

2)

CANFehlfunktion

3)

Türsensor/-schalter

25

ECO
GRÜN
Fest verdrahtet
Eco-Modus
1)

ECM-System

2)

CANFehlfunktion

26

SPORT
GELB
Fest verdrahtet
Sport-Modus
1)

ECM-System

2)

CANFehlfunktion

27

CRUISE
GRÜN
CAN
ECM
1)

ECM-System

2)

CANFehlfunktion

28

SET
GRÜN
CAN
ECM
1)

ECM-System

2)

CANFehlfunktion

29

BERDREHZAHL
GELB
CAN
ECM
1)

ECM

2)

CANFehlfunktion

30

AEB
GELB
CAN
SCC
1)

AEB-System

2)

CANFehlfunktion

31

Kühlmittel
Temperatur
Rot
CAN
os.
1.

EMS-System

2.

CANFehlfunktion

32

Diesel-Partikelfilter
[DPF]
GELB
CAN
ECM
1)

DPF-System

2)

CANFehlfunktion

33

lstand
GELB
CAN
ECM
1)

ECM

2)

CANFehlfunktion

34

Wasserabscheider
Rot
Fest verdrahtet
Wasserabscheidesensor
1)

Wasserabscheidesensor

2)

Störung Verkabelung

35

Automatischer Halt
GRÜN
GELB
CAN
ECM
1)

ECM

2)

CANFehlfunktion


2.

Prüfpunkt (Messgerät)

NEIN
BEZEICHNUNG
Signaleingang
Signalsteuerung
(Einheit / Sensor)
Prüfpunkt
1
TACHOMETER
C-CAN
ABS/ESC
1) ABS-System
2. Störung CAN-Leitung
2
DREHZAHLMESSER
C-CAN
ECM
1. ECM
2. Störung CAN-Leitung
3
Kühlmitteltemperatur
C-CAN
ECM
1. ECM
2. Störung CAN-Leitung
4
Kraftstoff
Hardwire
Tankgeber
1) Störung Tankgeber
2. Störung Verkabelung

Diagnose mit dem KDS

1.

Defekte Komponenten der Karosserieelektrik können schnell mit dem Fahrzeugdiagnosesystem (KDS) untersucht werden.

Das Diagnosesystem (KDS) liefert folgende Daten.

(1)

Selbstdiagnose: Defekt und Codenummer (DTC) überprüfen

(2)

Aktuelle Daten: Status der Ein-/Ausgangsdaten des Systems überprüfen

(3)

Stellgliedtest: Betriebsbedingung des Systems überprüfen

(4)

Zusatzfunktionen: Steuerung anderer Funktionen einschließlich Systemoptionseinstellungen und Nullpunkteinstellung

2.

'Fahrzeugmodell' und 'Kombiinstrumentmodul (CLU)' wählen, um das Fahrzeug mit dem Tester zu untersuchen

3.

Menü 'Momentane Daten" wählen, um den aktuellen Status der Ein-/Ausgangsdaten zu suchen.

4.

Den Eingangswert des zu prüfenden Moduls zwangsaktivieren; die Option 'Stellgliedtest' auswählen.

CLU Variantencodierung

Wird ein neues Kombiinstrument eingebaut, muss die "Variantencodierung" durchgeführt werden.

1.

Das KDS an den Diagnosestecker unter der Armaturenbrettabdeckung auf der Fahrerseite anschließen und einschalten.

2.

Modell und "BCM" wählen.

3.

Modus der Variantencodierung auswählen.

4.

Wenn beim Durchführen der Variantencodierung Fehlercodes gespeichert werden, den Einbaustatus des Kombiinstruments prüfen und danach die Variantencodierung noch einmal durchführen.

    Fehlersuche Fehlersuche Fehler Fehlersymptom ZU PRÜFENDE TEILE Detaillierte Überprüfungen Relevante Teile/ BAUTEILE-ÜBERSICHT Bildschirmdisplay LCD-Bildschirm wird nicht eingeschaltet 1) Steckverbinderanschlüsse 2) BAUTEILE-ÜBERSICHT 1) Steckverbinderanschlüsse überprüfen 2) Verkabelung von B+, IGN und GND überprüfen 3) Andere Komponenten prüfen.

    Technische daten SPEZIFIKATION Pos. SPEZIFIKATION STROMVERSORGUNG 3 V Betriebstemperatur -30 - 80 °C RF-Modulation FSK LF-Modulation ASK RF-Frequenz 433,92 MHz Nummer der Taste 3 FUNKTION Türverriegelung Türentriegelung HECKKLAPPE ENTRIEGELN Bauteile und bauteile-Übersicht BAUTEILE-ÜBERSICHT 1.

    Weitere Informationen:

    Kia Stonic (YB) Reparaturanleitung: Temperatur-Stellantrieb

    Beschreibung und bedienung Beschreibung In der Heizungseinheit sind der Modus-Stellantrieb und der Temperatur-Stellantrieb eingebaut. Der Temperatur-Stellantrieb befindet sich an der Heizungseinheit. Er regelt die Temperatur wie folgt : Durch ein Signal vom Steuergerät wird die Temperaturklappe durch entsprechende Betätigung

    Kia Stonic (YB) Reparaturanleitung: Wärmetauscher

    Reparaturverfahren AUS- UND EINBAU 1. Batteriemassekabel abklemmen. 2. Heizung und Gebläse ausbauen. (Siehe Heizung - "Heizung") 3. Wärmetauscherabdeckung (A) nach Lösen der Befestigungsschrauben abnehmen.

    Kategorien

     
    Copyright © 2026 www.stonicde.com - 0.0271