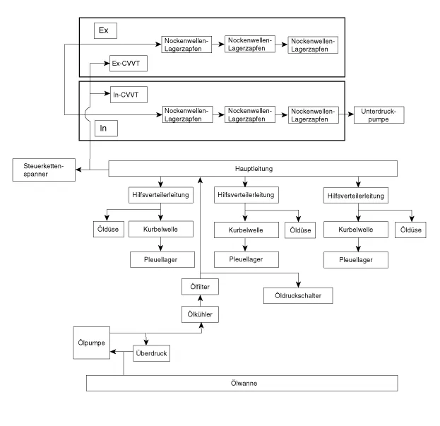
| Flussdiagramm |


| Aus- und Einbau des Motoröls und Filters |
|
| 1. |
Motoröl ablassen.
|
| 2. |
Ölfilter (A) austauschen.
|
| 3. |
lablassschraube mit neuem Dichtring einschrauben.
|
| 4. |
Nach dem Ausbau der Ölstandsanzeige neues Motoröl auffüllen.
|
| 5. |
Öleinfülldeckel anbauen. |
| 6. |
Motor starten und auf Ölundichtigkeit prüfen. |
| 7. |
Motorölstand abschließend nochmals prüfen. |
| 8. |
Für Einzelheiten zur korrekten Vorgehensweise zum rückstellen des Wartungsintervalls auf den empfohlenen Kilometerstand siehe den Abschnitt zum Wartungsmodus in der Betriebsanleitung (falls vorhanden). |
| PRÜFUNG |
| 1. |
Qualität des Motoröls prüfen. Motoröl auf Alterung, aufgenommenes Wasser, Verfärbung und Verdünnung prüfen. Wenn die Qualität erkennbar schlecht ist, Motoröl wechseln. |
| 2. |
Motorölstand prüfen. Motor fünf Minuten lang warmlaufen lassen, dann Motor abstellen und Ölstand prüfen. Der Ölstand muss sich zwischen den Messstabmarkierungen "L" und "F" befinden. Wenn der Ölstand zu gering ist, auf Ölverlust prüfen und danach Öl bis zur Messstabmarkierung "F" auffüllen. |
Auswahl des Motoröls
Empfehlung
Für Indien, Mittlerer Osten, Iran, Libyen, Algerien, Sudan, Marokko, Tunesien, Ägypten
- API SM UND ILSAC GF-4 oder höher / 5W-30
- ACEA A5/B5 / 5W-30
Für Australien, allgemeiner Export
- ACEA A5/B5 / 5W-30
Für Europa
- API SN UND ACEA C2 / 0W-30
Zulässige Motorölklasse
- API SL oder höher
- ILSAC GF-3 oder höher
- ACEA A3/B3 oder A3/B4
Zulässige SAE-Ölviskosität

Für alle Fahrzustände, optimale Leistung und maximale Sicherheit nur Motoröle verwenden, die folgende Bedingungen erfüllen:
|
Reparaturverfahren Ausbau 1. Untere Motorraumabdeckung abbauen. (Siehe Motor und Getriebe - "Untere Motorraumabdeckung") 2.
Bauteile und bauteile-Übersicht BAUTEILE-ÜBERSICHT Reparaturverfahren PRÜFUNG 1. Batteriemassekabel abklemmen. 2. Die Brillenfachabdeckung von der Dachkonsole abhebeln und dann die beiden Schrauben, mit denen die Dachkonsole befestigt ist, herausdrehen.
Beschreibung und bedienung Beschreibung Der Auto-Beschlagentfernungssensor ist an der Windschutzscheibe angebracht. Der Auto-Beschlagentfernungssensor erkennt Feuchtigkeit auf der Windschutzscheibe. Das Klimaanlagensteuergerät empfängt das Signal vom Sensor und entfernt den Beschlag durch Steuerung des Einlass-Stellantriebs, d